Toggle navigation
首页
热门专题
民主生活会
组织生活会
基层书记述职
述职述廉报告
总结及计划
精品范文
计划方案
总结汇报
巡视巡察
领导讲话
现实表现
心得体会
交流发言
党课讲稿
每日更新
学习资料
职场攻略
写作技巧
金句素材
好文分享
PPT课件
党课PPT
汇报PPT
扫码入群
开通会员
会员
中心
登录
注册
首页
精品范文
每日更新
/ 2025年民主生活会、组织生活会批评意见集锦
docx
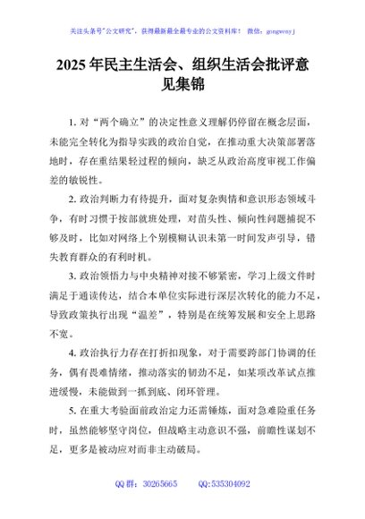
2025年民主生活会、组织生活会批评意见集锦
发布 2026-02-10 10:32:45
阅读 1005
大小 123.24 KB
收藏
手机查看
VIP会员可免费下载与转存
开通会员
马上下载
剩余内容已隐藏,点击付费后查看
温馨提醒:
升级
VIP
免费浏览,您当前 未登录
升级VIP
温馨提醒:
您需要支付
¥10.00
元后才能查看这篇内容
微信支付
点赞(
0
)
打赏
本文分类:
每日更新
本文标签:无
浏览次数:
1005
次浏览
发布日期:2026-02-10 10:32:45
本文链接:
http://gongwenyj.com/meirigengxin/156661.html
上一篇 >
XX市公安局党委班子2025年度民主生活会对照检查材料
下一篇 >
(2篇)领导班子2025年民主生活会领导对照检查材料
在全镇2026年清明祭扫安全保障工作会议上的讲话
在党校中青年干部培训班结业式上的发言
在全县“校园餐”审计反馈整改工作专题推进会上的讲话
市委书记在2026年市委巡察工作动员部署会上的讲话
评论列表
共有
0
条评论
暂无评论
发表评论
取消回复
登录
注册新账号
联系客服
微信扫一扫咨询
微信公众账号
微信扫一扫加关注
发表
评论
返回
顶部
发表评论 取消回复