Toggle navigation
首页
热门专题
民主生活会
组织生活会
基层书记述职
述职述廉报告
总结及计划
精品范文
计划方案
总结汇报
巡视巡察
领导讲话
现实表现
心得体会
交流发言
党课讲稿
每日更新
学习资料
职场攻略
写作技巧
金句素材
好文分享
PPT课件
党课PPT
汇报PPT
扫码入群
开通会员
会员
中心
登录
注册
首页
精品范文
每日更新
/ 六类党组织评星定级参考标准
docx
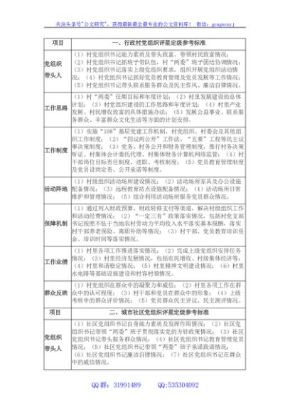
六类党组织评星定级参考标准
发布 2024-12-24 16:01:07
阅读 1008
大小 29.88 KB
收藏
手机查看
VIP会员可免费下载与转存
开通会员
马上下载
剩余内容已隐藏,点击付费后查看
温馨提醒:
升级
VIP
免费浏览,您当前 未登录
升级VIP
温馨提醒:
您需要支付
¥10.00
元后才能查看这篇内容
微信支付
点赞(
0
)
打赏
本文分类:
每日更新
本文标签:无
浏览次数:
1008
次浏览
发布日期:2024-12-24 16:01:07
本文链接:
http://gongwenyj.com/meirigengxin/11706.html
上一篇 >
2022年局干部培训方案
下一篇 >
关于切实做好基层政权建设和社区治理工作的通知
2026年单位党支部先进基层党组织事迹材料
机关工作委员会普通干部树立和践行正确政绩观学习教育心得体会
在2026年全县强化干部作风大会上的讲话
党课:坚守初心守正道,深耕教学育新人
评论列表
共有
0
条评论
暂无评论
发表评论
取消回复
登录
注册新账号
联系客服
微信扫一扫咨询
微信公众账号
微信扫一扫加关注
发表
评论
返回
顶部
发表评论 取消回复